CD-PC Website: RX-7 Alternator Regulator


Test Version | Final design
Description
Change the first gen RX7 mechanical alternator regulator to a electronic one. It will give you a better responding regulator and it fits in the original box.

Test version
After some research and tweaking I had the test version ready:
Test version #1.0 Test version #1.1 Test version #1.2 Test version #1.3 Test version #1.4

Testing in the car:
Test version #1.5

Ordered some small pcb's:
Test pcb #1 Test pcb #1 Test pcb #1

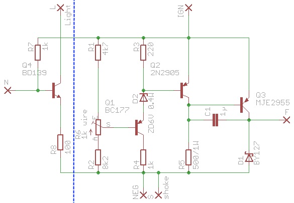
Final design
Final schematic

Ordered some big pcb's:
Final big #1.0

After road testing it for almost 4 years it was time to assemble it on a big pcb and mount it
Final big #1.1 Final big #1.2 Final big #1.3

Update: 31/10/2017
got a small issue with the big pcb, sometimes the alternator warning light comes up even when the Voltage is good. Currently I'm trying to solve it but can't find it.

Latest changes

Status: final product.

Last page update: 15-10-2017