CD-PC Website: RX-7 Easy Portable Code Reader
Programs (VB.NET)
DAB Player+
Distributed.net Client Tools
DNETC LargeBufferCreator
DNETC Service Controller
DNETC RunChecker
MyAlarm Log Viewer
RC5 SU Calculator
Telemeter Indicator
Tray Streamer
Win CE Radio
Code Samples
getAccountType
Old programs (VB6)
A Copy
Ati Catalyst Version
Clock
RC5-72 Service Controller
The Box
The Sexy Test
RTCW: ET
Tire Calc
VMEX Helper
Code Samples
FilmStrip OCX
Buggy
Electronics
AVR
RX-7 Easy Portable Code Reader
Simpel running light
PROXIMA-01 LCD
Arduino
GPS Speedo
Neopixel Led Fade example
Neopixel text example
RX-7 Fender LED lights
RX-7 Alternator Regulator
RX-7 Electronic Distributor
Projects
Last Build
Beta:
1.08
Description
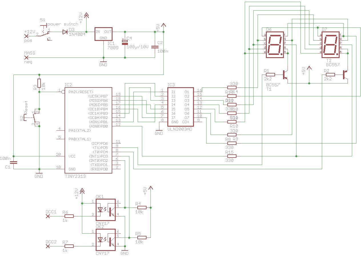
Reads the code pulses from DCC1 and DCC2 on the Mazda RX-7 FC till '88.
Currently programmed for a ATTiny2313 (-20PU).
Here some pictures of it:
PCB:
Prototype pcb:
Remarks: bugs somewhere!!!
Youtube video's:
First Alpha version on breadbord
,
See first what fault there is
,
Proto testing on car
Latest changes:
Added BRD and SCH
Fixed the schematic and board after adding the ULN
Updated the code
Download link(s):
rx7_epcr_v1.08.rar
260kB
Old releases
rx7_epcr_v1.07.rar (194kB)
rx7_epcr_v1.05.rar (143kB)
rx7_epcr_v1.01.rar
Status:
beta product.
Last page update: 05-03-2013